MOTOROLA, INC.

VANGUARD 305

Card Type

Frame relay adapter, Token Ring router

Processor

Motorola 68360

Processor Speed

Unidentified

Chip Set

Unidentified

Maximum Onboard Memory

8MB DRAM/2MB Flash RAM

I/O Options

Serial ports (3)

Network Transfer Rate

4Mbps/16Mbps

DSU Transfer Rate

56Kbps

ISDN Transfer Rate

64Kbps x 2

DSU Protocol

DDS

ISDN Protocol

Unidentified

Switch Type

Unidentified

Data Bus

External

Topology

Linear Bus/Star

Wiring Type

Unshielded twisted pair

Shielded twisted pair

Boot ROM

Not available

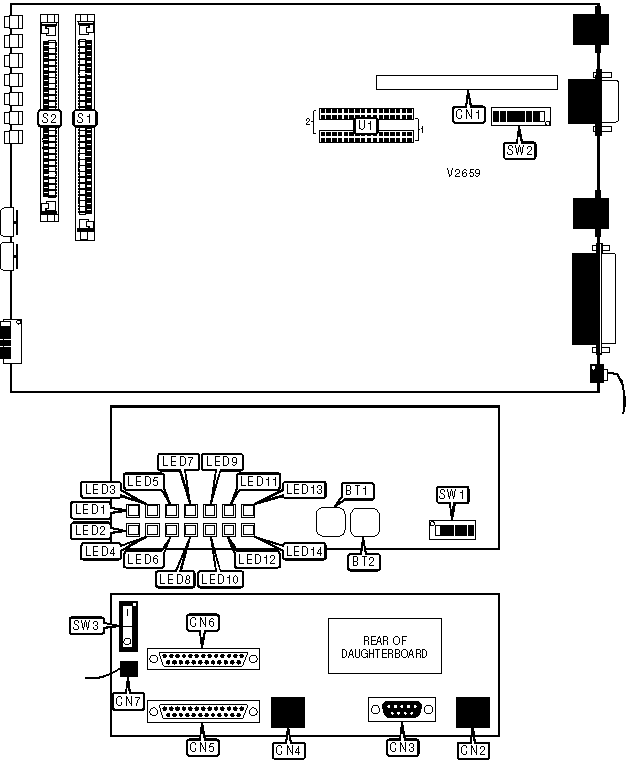
CONNECTIONS

Function

Label

Function

Label

Reset button

BT1

CTP connector or ISDN connector (port 4)

CN4

Lamp test button

BT2

V.24 serial port (port 3)

CN5

Header for daughtercard

CN1

V.11, V.24, V.35, or V.36 serial port (port 2)

CN6

Unshielded twisted pair connector

CN2

120VAC power

CN7

Shielded twisted pair connector

CN3

Power switch

SW3

Note:When LED4 is on, press the lamp test button to reset it.

Port 1 is the daughterboard.

USER CONFIGURABLE SETTINGS

Setting

Label

Position

»

Port 2 pin 22 used for ring indicator

SW1/1

Off

 

Port 2 pin 22 used to enter test mode in DCE mode, ring indicator in DTE mode

SW1/1

On

»

Port 2 pin 25 used for test mode indicator

SW1/2

Off

 

Port 2 pin 25 used for test mode indicator for DCE mode, busy out for DTE mode

SW1/2

On

»

Port 3 pin 22 used for ring indicator

SW1/3

Off

 

Port 3 pin 22 used to enter test mode in DCE mode, ring indicator in DTE mode

SW1/3

On

»

Port 3 is normal serial port

SW1/4

Off

 

Port 3 is the PAD port (forces serial configuration to 9600bps, no parity, 8 data bits, 1 stop bit)

SW1/4

On

»

Factory configured - do not alter

SW1/5

Off

»

Normal operation

SW1/6

Off

 

Reset entire configuration to factory defaults

SW1/6

On

Note:To use SW1/6, power up the adapter, turn SW1/6 on, press the reset button, and turn SW1/6 back off again.

DRAM

Setting

On Board

S1

4MB

4MB

None

8MB

4MB

(1) 4MB x 9

PORT 2 TYPE

Setting

SW2/1

SW2/2

SW2/3

SW2/4

SW2/5

SW2/6

V.11 DTE

Off

Off

Off

Off

Off

On

V.11 DCE

Off

Off

Off

Off

Off

On

V.24 DTE

On

On

On

On

On

Off

V.24 DCE

On

On

On

On

On

Off

V.35 DTE

Off

Off

Off

Off

Off

On

V.35 DCE

Off

Off

Off

Off

Off

On

V.36 DTE

Off

Off

Off

Off

Off

On

V.36 DCE

Off

Off

Off

Off

Off

On

DSU

Off

Off

Off

Off

Off

On

PORT 2 TYPE (CON’T)

Setting

SW2/7

SW2/8

U1

V.11 DTE

On

On

V.11 module in position 1

V.11 DCE

On

On

V.11 module in position 2

V.24 DTE

Off

Off

V.24 module in position 1

V.24 DCE

Off

Off

V.24 module in position 2

V.35 DTE

On

On

V.35 module in position 1

V.35 DCE

On

On

V.35 module in position 2

V.36 DTE

On

On

V.36 module in position 1

V.36 DCE

On

On

V.36 module in position 2

DSU

On

On

DSU module in position 1

DIAGNOSTIC LED(S) (RESET AND POWER-UP)

LED1

LED3

Condition

Blinking

Off

Adapter is loading software into DRAM from flash RAM

Off

Blinking

Adapter is performing self-test

Off

Off

Adapter is initializing configuration

On

Off

Adapter is ready

Off

On

Self-test failed

Note:On reset or power-up, the LEDs should go through, in order, the first four actions shown above. If the adapter proceeds immediately to the fourth action, the code in the firmware is invalid.

DIAGNOSTIC LED(S)

LED

Color

Status

Condition

LED1

Green

On

Software is running

LED1

Green

Off

Software not running

LED1

Green

Blinking

Software is downloading or card is booting

LED2

Green

On

Power is on

LED2

Green

Off

Power is off

LED3

Red

On

Test failed

LED3

Red

Off

No test in progress or test passed

LED3

Red

Blinking

Test in progress

LED4

Red

On

Processor did not reset timer in set time

LED4

Red

Off

Normal operation

LED5

Yellow

On

Card is transmitting MARK signal to port 1

LED5

Yellow

Off

Card is transmitting SPACE signal to port 1

LED6

Yellow

On

Card is receiving MARK signal from port 1

LED6

Yellow

Off

Card is receiving SPACE signal from port 1

LED7

Yellow

On

Card is transmitting MARK signal to port 2

LED7

Yellow

Off

Card is transmitting SPACE signal to port 2

LED8

Yellow

On

Card is receiving MARK signal from port 2

LED8

Yellow

Off

Card is receiving SPACE signal from port 2

LED9

Yellow

On

Card is transmitting MARK signal to port 3

LED9

Yellow

Off

Card is transmitting SPACE signal to port 3

LED10

Yellow

On

Card is receiving MARK signal from port 3

LED10

Yellow

Off

Card is receiving SPACE signal from port 3

LED11

Yellow

On

Card is transmitting MARK signal to port 4

LED11

Yellow

Off

Card is transmitting SPACE signal to port 4

LED12

Yellow

On

Card is receiving MARK signal from port 4

LED12

Yellow

Off

Card is receiving SPACE signal from port 4

LED13

Yellow

On

Card is transmitting MARK signal to network

LED13

Yellow

Off

Card is transmitting SPACE signal to network

LED14

Yellow

On

Card is receiving MARK signal from network

LED14

Yellow

Off

Card is receiving SPACE signal from network

Card Type

Serial

I/O Options

Serial port

CONNECTIONS

Function

Label

Function

Label

V.11 V.24, V.35, V.36, or DSU port

CN1

Header to main board (on both front and back of card)

CN2B

USER CONFIGURABLE SETTINGS

Setting

Label

Position

»

Pin 22 used for ring indicator

P22

Pins 2 & 3 closed

 

Pin 22 used to enter test mode in DCE mode, ring indicator in DTE mode

P22

Pins 1 & 2 closed

»

Pin 25 used for test mode indicator

P25

Pins 1 & 2 closed

 

Pin 25 used for test mode indicator for DCE mode, busy out for DTE mode

P25

Pins 2 & 3 closed

SERIAL PORT TYPE

Setting

SW1/1

SW1/2

SW1/3

SW1/4

SW1/5

SW1/6

V.11 DTE

Off

Off

Off

Off

Off

On

V.11 DCE

Off

Off

Off

Off

Off

On

V.24 DTE

On

On

On

On

On

Off

V.24 DCE

On

On

On

On

On

Off

V.35 DTE

Off

Off

Off

Off

Off

On

V.35 DCE

Off

Off

Off

Off

Off

On

V.36 DTE

Off

Off

Off

Off

Off

On

V.36 DCE

Off

Off

Off

Off

Off

On

DSU

Off

Off

Off

Off

Off

On

SERIAL PORT TYPE (CON’T)

Setting

SW1/7

SW1/8

U1

V.11 DTE

On

On

V.11 module in position 1

V.11 DCE

On

On

V.11 module in position 2

V.24 DTE

Off

Off

V.24 module in position 1

V.24 DCE

Off

Off

V.24 module in position 2

V.35 DTE

On

On

V.35 module in position 1

V.35 DCE

On

On

V.35 module in position 2

V.36 DTE

On

On

V.36 module in position 1

V.36 DCE

On

On

V.36 module in position 2

DSU

On

On

DSU module in position 1

Card Type

ISDN TA

ISDN Transfer Rate

64Kbps x 2

ISDN Protocol

Unidentified

Switch Type

Unidentified

CONNECTIONS

Function

Label

Function

Label

Line in/out

CN1

Line in/out

CN3

Header to main board (on both front and back of card)

CN2B

   

Note:Two connectors are provided so the user can daisy-chain devices on the S/T bus.

USER CONFIGURABLE SETTINGS

Setting

Label

Position

»

S/T bus not terminated

SW1

Off

 

S/T bus terminated

SW1

On

Card Type

ISDN TA

ISDN Transfer Rate

64Kbps x 2

ISDN Protocol

Unidentified

Switch Type

Unidentified

CONNECTIONS

Function

Label

Function

Label

Line out

CN1

Header to main board (on both front and back of card)

CN2B

VANGUARD 305 (DSU DAUGHTERCARD)

Card Type

DDS DSU

DSU Transfer Rate

56Kbps

Modulation Protocol

Unidentified

CONNECTIONS

Function

Label

Function

Label

Line out

CN1

Header to main board (on both front and back of card)

CN2B