7011 PowerStation
7011 Operators Guide
7011 Service Guide  
192-003 RS/6000 PowerStation 220, 22W AND 22G Power Chip
193-128 RS/6000 PowerStation 230 Power Chip
193-271
RS/6000 Powerstation 250 60 or 80MHz Mhz PowerPC 601

7011 Front, Door Down


7011, Rear


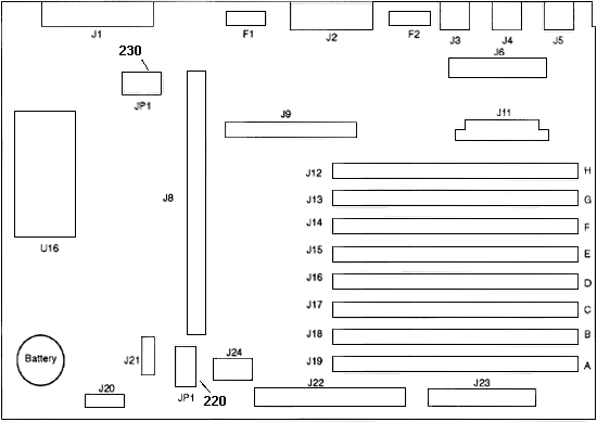
220 / 230 Planar

F1 Fuse, Ethernet
F2 Fuse, SCSI/KB/Tablet/Mouse
Battery CR2032
J1 External SCSI Connector
J2 Ethernet
J3 Tablet
J4 Mouse
J5 Keyboard
J6 Serial/Parallel
J8 Riser Card Connector
J9 POWER Graphics
J11 Power Supply
J12-19 SIMMs
J20 LED Connector
J21 Keylock Connector
J22 Internal SCSI connector
J23 Floppy
J24 Disk Drive Power
JP1 External SCSI Enable
U16 ROM Module


250 Series Planar

Battery CR2032
J1-8 SIMMs
J9 POWER Graphics
J10 Riser Card
J11 Mouse
J13 Serial/Parallel
J14 Keyboard
J16 Keylock
J18 Power Supply
J19 Tablet
J20 Disk Drive Power
J21 External SCSI connector
J23 LED connector
J24 Floppy
J25 Internal SCSI connector
J26 External SCSI Enable
U23 ROM Module

9595 Main Page